 |
| 导购 近期值得购买的迅驰笔记本推荐(图) |
|
2004-01-31 12:53:16 资料来源:PCONLINE
|
|
前言:
去年迅驰的出现可以说改变了笔记本电脑领域的格局。英特尔要凭借迅驰技术巩固自己在笔记本领域的王者地位,迅驰技术自从发布以来给原本相对平淡的笔记本电脑市场带来了一丝丝暖风,对于怎样利用好迅驰本身的优势和特点,转化为实际产品上的优势,就变成了众多笔记本厂家密切关注的重要话题了,同时这也关乎到各大厂商的产品在市场份额上的争夺与产品品牌效应的树立,众多的厂家也由此展开了新一轮激烈的争战。就让我们一起来看看目前市场上的一些影响力较大的品牌的产品不同的特点:
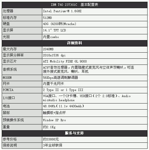
王者之风??IBM T40 2373G1C


ThinkPad T40 2373G1C采用了Pentium M 1.6GHz,内存的标准配置是512M,并拥有64M显存的ATI Mobility FIRE GL 9000芯片的显卡绝对就笔记本领域来说是超一流的。它完全支持DirectX 8.1,3DMark2001SE的17项测试中全部通过。再就是USB2.0接口了,迟迟到来的USB2.0是众多Thinkpad拥趸等你等到我心痛的东西了,这得益于ICH4-M南桥芯片,这也体现了IBM以稳定为本的原则。在T40上面,笔者试用了多种USB2.0外接硬盘盒,使用40GN及40GNX系列的硬盘,不用PS/2供电就可以直接使用。还有就是有所改进的内置式的硬盘减震装置。然而作为一代商务机型,T40必须适应“移动”的需求,因此T40使用了内置式的硬盘减震装置,全力作用于硬盘保护。在努力追求“薄”的效果的背景下,T40如此使用硬盘减震装置,确实用心良苦。
总的来说ThinkPad T40还是非常经典的,无愧于IBM“旗舰”产品的称号。T40作为一款纯正的商务机型,强调的是保持一定轻便的同时,提供较好的性能和电力。从这一点上面而言,T40不但是很好的完成了自身的任务,甚至可以说做得非常的出色。设计上面也做到了卓越性能与便携性兼得。在市场竞争如此激烈的现在,IBM可以说已经相当努力地保持ThinkPad的水准了,纵观ThinkPad这十年,良好的用户口碑是来之不易,靠的主要还是品质和使用舒适度以及优秀的售后服务。相信T40在这一方面绝对能对其进行一个很好的延续。毕竟谁都不敢冒这个险。把10年辛辛苦苦的来的“江山”毁于一旦!谁都输不起。可以说ThinkPad T40是高性能和便携性的完美结合,本款笔记本电脑旅行携带重量仅为2.0千克,厚度大约为3.3厘米 并采用14.1" TFT 显示屏,更长的电池使用时间,并且使用电池选件后可以延长电池的使用时间,让其不可思议的高达 8个 小时,使您能够获得更长的无需电源的系统使用时间,Ultrabay 超薄模块化托架使您能够使用更轻的9.5mm 驱动器选件来定制笔记本电脑。
|
推荐产品 |
 |
用户评论 |
|
|
 |
|
文章搜索 |
|
|
最新文章 |
|
|
热门文章 |
|
产品搜索 |
|
|
|
按价格范围检索 |
|
|
按品牌检索 |
|
|
|