 |
| 导购 近期值得购买的迅驰笔记本推荐(图) |
|
2004-01-31 12:56:28
|
|
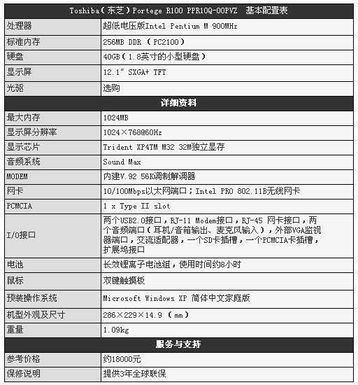
轻薄至尊??东芝 R100 PPR10Q-00PVZ



“没有最轻,只有更轻;没有最薄,只有更薄”,当人们还在惊叹东芝的P2000/P2010轻薄设计之时,东芝却在继续以更轻更薄的Portege R100来尽情演绎着这十六个字。单从它的外形就应该不难以看出,Portege R100跟之前的TOSHIBA P2000/P2010非常的相似,银色的顶盖和黑色的腕托部分,“单薄”的体形之下,最大的不同就是其更换了一颗Pentium-M的心,以及采用了Intel最新的迅驰移动技术。采用超低电压版本的Pentium M处理器与855PM芯片组,配合1MB的高速二级缓存,构建起低能耗的英特尔迅驰TM移动处理平台创新的超轻薄设计,为了达到极限轻薄的目的TOSHIBA在Portege R100上使用了1.8英寸的小型硬盘,使之真正的作到了轻和薄,甚至可以豪不夸张的说是做到了轻和薄的极限。最薄处厚度约14.9毫米,重量约1.09公斤,感觉上去与一本普通的字典的重量相差无几,用户完全可以非常轻松的将它放进普通的公文包中轻松方便的携带。

轻薄并不是Portege R100的唯一亮点。东芝Portege R100笔记本采用的是Trident XPm32 LP核心图形处理芯片,带有32MB DDR显存,Trident XP4早在一年前就正式发布了,也拿出一些实际的样品给业内人士参观。说是要用其来打败Ti4600。可是在过去的一年中,广大的用户非常遗憾的始终无法见到有这种产品真正出现在零售的市场上。Trident是将桌面的产品生产交给了台积电,由于台积电的点13微米工艺不成熟,所以不要说把它的功能发挥的淋漓尽致,即便是使它成熟桌面产品也始终没有见到。给人一种“庙小供不起活菩萨”的感觉。在用3DMark 2001SE对其进行测验时得分超过了5000分,虽然没有传说中Ti4600那么强,但是能得如此高得分着实让笔者实在是感到非常的惊讶的,还是在全球最轻薄的笔记本当中。通过对它的了解,我们知道这款Trident XPm32 LP的核心和显存频率都是270Mhz,这个好像还要比Geforce 3的芯片还要高,大概和ATI 8500差不多了吧?使用AGP4X,并且硬件支持DX9。所以说Portege R100在显卡性能方面还是非常令人满意的。
|
推荐产品 |
 |
用户评论 |
|
|
 |
|
文章搜索 |
|
|
最新文章 |
|
|
热门文章 |
|
产品搜索 |
|
|
|
按价格范围检索 |
|
|
按品牌检索 |
|
|
|